LOADING
NYT COOKING 
TECHNIQUES
Introducing a new feature to NYT Cooking that expands on its mission to help users become "better, more competent cooks"
Year
2021
Company
NYT Cooking
(Concept)
Platform
Mobile
Role
Product Designer
Intro
background
Most recipe sites today are great at teaching what to cook but don't often teach how to cook
NYT Cooking is a subscription service by The New York Times that provides recipes for all occasions and skill levels. Their mission is to help home cooks become better, more competent cooks.

One of the biggest challenges facing home cooks is that many users don't understand how or why they take certain steps in a recipe. NYT Cooking falls victim to this, with recipes listing "1 cup of basil, chiffonade" or "1 tomato, diced" assuming that the reader already knows these techniques. NYT Cooking excels at teaching users what to cook but falls short at how to cook.

This lack of technique leaves users unassured in their cooking abilities and could lead them to develop incorrect habits that could be dangerous, or leave the platform to learn the techniques somewhere else.
Intro
Problem Statement
How might we help users learn cooking techniques on NYT Cooking?
The Solution
Seamlessly integrating a feature that allows users to personalize their learning journey with NYT Cooking
By designing with our user's needs and goals in mind, we've integrated a way for the user to learn how to cook and feel more confident doing it. Our new feature is seamlessly integrated into the NYT Cooking app and was designed to be easily accessible by new and existing users.
The Solution
Personalized Quiz
Users can take a short quiz to get personalized recommendations for paths and techniques that take into account the user's current skill level, preferences, and learning goals.
Paths and Techniques
Users can use paths to learn new techniques organized by skill, goal, or cuisine type.

Technique tutorials allow users to learn with videos or step-by-step instructions with photos & GIFs. The technique tutorials also include safety tips and chef pro-tips to further guide the user's learning.
Integrating Techniques Into Recipes
Recipes are easily accessible via the techniques screen and vice-versa.

When users come across a new technique in a recipe, they can tap the link to open a quick-view tutorial for uninterrupted learning.
Achievements and Stats
The NYT Cooking app rewards users for engaging with the app through achievements, and stats. The more users cook, the more confident and competent home cooks they become!
Research
Research
Defining my research objectives
To better understand and empathize with my user, I conducted research into the recipe and home-cooking market, and spoke with existing NYT Cooking users.

Before beginning my research, I created a research plan that detailed my goals, assumptions, and questions so our research was structured and we had a baseline for when to move on to the next step. Our goals included the following:
01
Discover who the target user is
02
Identify our users' needs, motivations, frustrations, and fears
03
Understand when users are using recipes
04
Understand how users currently learn cooking techniques
Market research
Being stuck at home has encouraged millions of Americans to improve their culinary skills
I started with market research in order to understand the current habits and trends in the recipe and home-cooking space and to get an understanding of who the competitors in the space are.

One of the biggest shifts in the recipe space has been the
influx in home cooks wanting to improve their cooking skills since COVID started. This presents a perfect opportunity to introduce a feature that helps beginners and intermediate cooks learn new techniques.
Over 50% of Americas are cooking more now than they did before COVID started. Half of them state they want to learn as much as possible about cooking.
Millennials are more likely to use devices in the kitchen. 59% of 25-34 year-olds cook with either their smartphones or tablets handy.
1/3 of millennials describe themselves as beginners, and are the demographic most likely to try meal-kits (eg. Blue Apron, Hello Fresh) to improve their culinary skills.
Competitive Analysis
NYT Cooking is positioned as a high-quality recipe site with a devoted user base
Once I had identified the major players in the recipe market, I analyzed their strengths and weaknesses in order to identify where NYT Cooking is positioned and where there are currently gaps in the market.

Most recipe sites fall on a spectrum between quality and quantity of recipes, with AllRecipes offering hundreds of thousands of user-uploaded recipes, and NYT Cooking offering a few thousand curated and exclusive recipes.

2 major disruptors in recent years have been YouTube and TikTok, both services that users turn to watch their favorite cooking personalities and to be able to physically see people make dishes.
Primary Competitors
Allrecipes
Most popular recipe website
Strengths
• One of the largest recipe databases on the web
• Anyone can add recipes
• Has some video instructions
Weaknesses
• Recipes aren't curated
• Overwhelming number of options (eg. 10,839 results for potato salad)
• Inconsistent style and layout
Epicurious
Site focused on quality recipes curated by chefs
Strengths
• Curated recipes by renowned publications and chefs
• Lots of video content paired with written recipes
Weaknesses
• Won't be able to find every recipe you're looking for
• Lots of branded content

Food network
Dominant food culture player in several mediums
Strengths
• Well-known and trusted brand
• Recipes by famous and experienced chefs
• Offers long-form in-depth videos on how to make dishes
Weaknesses
• Site isn't updated regularly
• Less relevant due to growth of independently branded chefs
• Website isn't recipe focused
Secondary Competitors
Youtube
One of the most popular websites for recipes
Strengths
• Learn techniques with videos
• Doesn't require touch while cooking
• Algorithm learns your preferences
Weaknesses
• More time-consuming than written recipes
• Fewer recipes than recipes websites
• Not optimized to find recipes
tik Tok
Fast-growing app showing viral food trends
Strengths
• Easy to find inspiration
• Algorithm learns your preferences
• Food trends sweep the app very quickly
Weaknesses
• Difficult to browse or search for specific recipes
• Most creators don't have professional experience
• No written recipes
Provisional Personas
Identifying NYT Cooking's more intermediate users
Through my secondary research, I was able to piece together 3 provisional personas to help me identify who my primary user could be.

The Beginner, who is new to cooking and finds a lot of inspiration on TikTok, the Millennial Parent, who has a bit of experience under his belt and consumes a lot of cooking content, and the Stay-at-Home Parent, who spends a lot more time cooking because her family is home all the time now.

I decided to target users who fit the Millennial Parent persona because they show the most interest in polishing their culinary skills and they're at an intermediate level, which better represents NYT Cooking's user base largely due to its paid subscription model.
The Beginner
25, Female
Goals
• Find inspiration for new recipes on TikTok
• Wants to host dinner parties
• Wants to cook more so they can save money
frustrations
• Doesn't feel confident that they can make a recipe
• Trying a new recipe takes too much time
• It's annoying to keep touching their phone while cooking
Millennial Parent
35, Male
Goals
• Wants to learn how-to cook instead of what to cook
• Likes watching food YouTubers
• Wants his family to eat healthier at home
Frustrations
• Eating out for a family can be too expensive
• Not having the right brand they like for ingredients
• Difficult to decide what to cook

Stay-at-home parent
45, Female
Goals
• Wants to save money by cooking at home
• Wants to know what's going in her family's food
• Dinner is a bonding time
Frustrations
• Finding new recipes that can feed a whole family is tough
• Figuring out what to cook with  existing ingredients
• Spends more time looking up new recipes with everyone WFH
M, 24
Sales associate
Central NJ
M, 57
Advertising
P NJ
F, 28
Bookseller
H
M, 33
Transportation
E
F, 31
Community Manager
CentraL NJ
Research Synthesis
User Interviews
Understanding the user through interviews
I then conducted 1-on-1 interviews with 6 users of the NYT Cooking app and asked them questions about their experiences with the app to try and uncover their goals, needs, motivations and frustrations.

I created an empathy map containing all the observations from each of the interviews and arranged them into unique patterns that helped me to better understand my user.
Insights
"I use YouTube to learn new techniques. I like to imitate how people move in a kitchen.”
"I always double check with a recipe to make sure that I'm not going about it the wrong way. I don't really have a lot of confidence in how I cook"
"I want to learn the science behind cooking. Like how temperature changes affect food"
INSIGHT:
Users turn to videos to learn new techniques they come across in recipes
INSIGHT:
Many users don't confident enough to cook without recipes
INSIGHT:
Users have different learning goals and start at different levels
"I use YouTube to learn new techniques. I like to imitate how people move in a kitchen.”
INSIGHT:
Many users leave the platform to learn techniques they come across in a recipe
"I always double check with a recipe to make sure that I'm not going about it the wrong way. I don't really have a lot of confidence in how I cook"
INSIGHT:
Many users don't feel confident enough to cook without following a recipe
"I want to learn the science behind cooking. Like how temperature changes affect food"
INSIGHT:
Every user has a different level of cooking experience and learning goals
Define + Ideate
Persona
Meet Sarah, a 27 year old marketing manager from Queens, NY
Sarah grew up helping her mom out in the kitchen which is where she learned her basic skills. She's confident in her ability to follow a recipe but struggles with improvising.

Through our interviews we discovered insights that led to Sarah's needs, goals, motivations, and frustrations. Understanding Sarah helps us design a feature that she would really use.
HMW Questions
How might we help Sarah with her needs?
To define the problems we wanted to solve, I reframed Sarah's needs as "How Might We?" Questions. These questions allow us to empathize with Sarah and define what we're trying to solve.
  • How might we help Sarah learn new techniques?
  • How might we help Sarah find personalized learning options?
  • How might we help Sarah feel more confident in her cooking?
Ideate
Brainstorming a feature that helps Sarah learn new techniques in a personalized way
Using these questions, I conducted an individual brainstorm through mind-mapping as well as a group brainstorm using rapid ideation to come up with potential solutions to Sarah's problems.
Potential Solutions
Technique tutorials that incorporate videos and GIFs for visual learning
Group different techniques together into collections or paths (eg. cuisine, category, goal)
Label techniques by difficulty to accommodate different levels of home cooks
Use gamification like tracking stats and earning achievements to help Sarah feel more confident
Offer a personalization quiz that creates recommended paths and techniques
Integrate new techniques directly into recipes
Strategy
Product Goals
Creating a product that accounts for both user and business goals
I wanted to make sure that we were building a feature that was aligned with both user and business goals to ensure our product would be backed by all stakeholders. By looking at common threads between the 2, I was able to identify 4 common goals to keep in mind when designing the product.
Feature Roadmap
Prioritizing which features to include
I used these common goals along with existing UX patterns to create a feature roadmap that prioritizes the features based on their effort and confidence level. This helps the team understand which features are necessary for the experience to work and which features should be added if there is any additional time or resources.
Information Architecture
Information Architecture
Integrating the new features into the existing app experience
To ensure that the new feature would be easily accessible for new and existing users, I first recreated the existing mobile sitemap then assessing where users would expect to access the new features.

It made the most sense to insert the new features under the main menu because it's where most of the app's current features are already accessed.
Interaction Design
Interaction design
Designing tasks for Sarah's goals - from finding recommended techniques to tracking achievements
To decide which user flows to design for, I created 4 flows. that contextualized Sarah's needs and goals in the form of tasks.
  1. Take a quiz to get personalized learning recommendations
  2. Learn a new technique
  3. Practice the new technique using a recipe
  4. Track achievements and stats
For each task I designed a task flow that helped us think about how Sarah would interact with the new features and the actions she'll take to complete each of them.

I included all of the UI elements necessary for each of the tasks in a UI Requirements doc that helps the team understand the specifications of what we're designing.
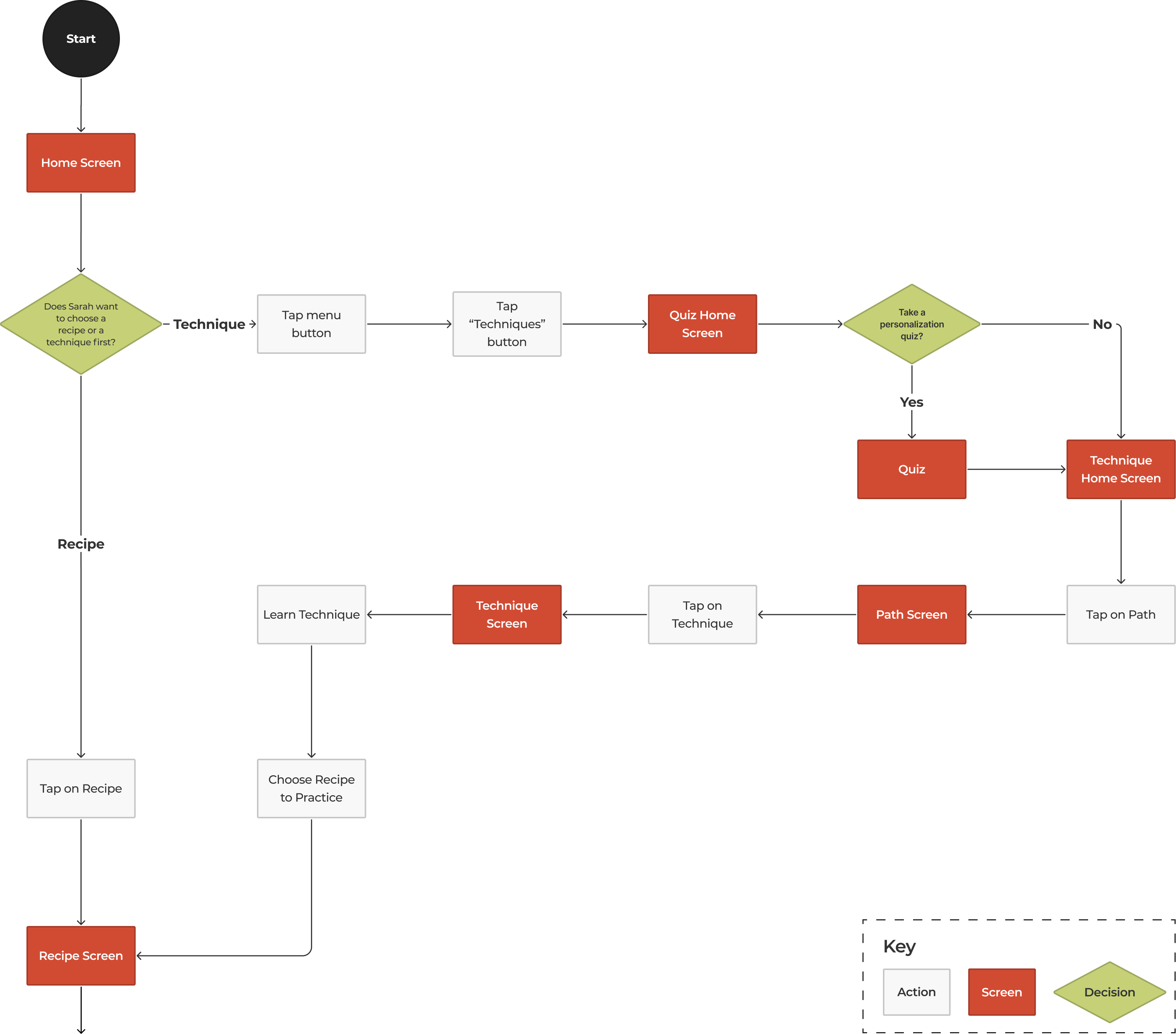
Interaction Design
user flow
Designing a seamless and flexible user experience
Using the task flows as foundations, I created a user flow that accounts for the different decisions Sarah would make as she navigates through the experience. This helps us design a more flexible experience that lets Sarah the decide how to use the new feature.

The flow below shows how Sarah might navigate to the techniques feature, either by taking a personalization quiz or coming across a new technique through a recipe.
Low-Fidelity wireframes
Focusing on the user experience
Using my UI Requirements and flows as guides, I began sketching various low-fidelity wireframes that emphasized how users would interact with different elements rather than exactly how each element would be designed.
User Interface Design
UI Design
Designing within the bounds of NYT Cooking's existing UI and branding
To ensure that my new feature was consistent with NYT Cooking's existing UI and branding, I created a UI kit with elements from the current state of the app. This helped me understand the subtleties in typography, recognize how white space was applied, and notice how interactive elements like cards and buttons were designed.

I then set to design UI elements that were consistent with the current UI and could be used as extensions of the current experience and branding.
Usability Testing
High-Fidelity Wireframes
Incorporating the new features into the current user experience
To design the high-fidelity wireframes, I first recreated the experience of a user opening the app to navigate to the new feature. I then applied the new and existing UI elements to the low-fidelity wireframes in order to create fully tappable high-fidelity wireframes and prototype.
Usability Testing
Don't overwhelm the user with decisions
The best way to validate the experience's usability was to test the tasks with actual users. Using Maze, I conducted 19 unmoderated remote usability tests on my prototype to uncover pain-points and areas where the user experience could be improved.

One of the main challenges I uncovered was that many of the screens were overly complicated in that they offered too many decisions. Users don't want to have to think about what to tap on next to complete their task. The usability tests helped me discover many pain-points and potential improvements which I prioritized using the RICE method in order to ensure that we had the time and resources to implement to changes.
Iterations
Iterations
Navigating paths
Users experienced confusion about how to navigate on the “path” screen. I removed the radio buttons and made it clearer where to tap using patterns found in the existing UI.
Practice Recipes
Some users had trouble navigating to the recommended recipes at the end of the technique. I reconsidered the decisions a user could make at the end of a technique and made it easier to navigate to what they want to do next in their task.
Simplifying the Tutorial's Design
Many users left feedback saying the techniques screen was too busy and a bit cluttered, so I simplified the design so there were less sections fighting for the user's attention.
Hi-Fidelity Wireframes
Final Wireframes & Prototype
Introducing NYT Cooking Techniques, a new way for home-cooks of all levels to feel more confident in their culinary skills!
Personalizing the user's learning journey!
The user can easily access the new techniques feature right from the main menu. From there, they can take a short quiz to get personalized recommendations for paths and techniques that take into account the user's unique skill level, preferences, and learning goals.
Helping users learn what they want to learn!
Users can choose either a recommended path or a path of their choosing to start learning new techniques.

Technique screens enable users to learn with both video content and step-by-step instructions with photos & GIFs. The technique tutorials also include safety tips and chef pro-tips to further guide the user's learning.
Fully integrating techniques into the user experience!
Users can practice their newly learned techniques with a recommended recipe right from the techniques screen.

If users are already know what they want to cook, they can also easily learn new techniques right from their favorite recipe. When users come across a new technique in a recipe, they can tap the link to open a quick-view tutorial for uninterrupted learning.
Helping users feel more confident with achievements!
The NYT Cooking app rewards users for engaging with the app through achievements and stats. As users cook more, they become more confident in their skills and more competent home cooks!
Reflection
Next Steps
Given more time, there are many additional steps I would like to take.
  • Conduct another usability test on a mobile device to analyze how people interact with a physical prototype instead of testing through Maze on a computer.
  • Implement user profiles into comments. Many users mentioned in their interviews that they always read reviews before cooking a recipe. Linking people's achievements and stats to a comment could help build credibility around their comment or note.
  • Introduce a cooking tracker to encourage users to cook more. A cooking tracker that tracks how many times a user cooks in a week through recipes or by logging a cooking session to encourage users to cook more often.
What I learned
This was my first project where I worked within the bounds of an existing product and it offered a unique set of challenges
  • Adapting to an existing design system was challenging for a few reasons. One challenge was that the original style guide inconsistently applied fonts and styles across the app, forcing me to create my own guidelines for when to apply certain styles. The second challenge was adding new features that had no precedent in the existing app and working within the bounds of the style guide to create something new but consistent.
  • Keep it simple. The easy part is brainstorming solutions and features to implement. The difficult part is choosing which ones to prioritize and implement. User feedback was very helpful for cutting out content that distracted the user from completing their task and seeing that more is not always better.
  • Choosing the right testing methods. This project was my first time conducting unmoderated remote user testing. Although I was able to collect detailed data on exactly where users were tapping and patterns of pain-points, I lacked the feedback that moderated thinking aloud testing is able to provide. It was helpful to understand first-hand the strengths and shortcomings of each method and when to choose each.
UXUI
UX RESEARCH
INFORMATION ARCHITECTURE
Nested Spaces
InVision
UXUI
Growth
marketing
Whiteboard Importer
InVision